This website requires JavaScript.
Explore
Help
Sign In
libburnia
/
libisofs
Watch
2
Star
0
Fork
0
You've already forked libisofs
Code
Issues
Pull Requests
Releases
Wiki
Activity
Files
605643d955cf216c36c516c4b7360457d19782e1
libisofs
/
doc
/
devel
/
UML
/
stream.violet.png
Vreixo Formoso
081c936c55
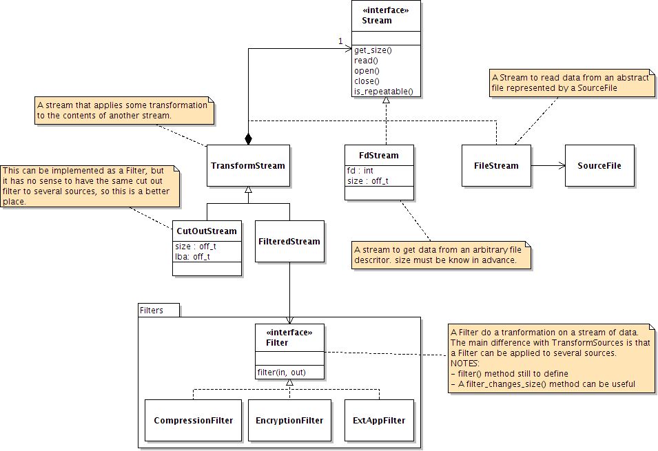
Added UML diagram for Streams.
2007-10-14 17:31:08 +02:00
21 KiB
955x655px
Raw
History